政府
GOVERNMENT
浙江省衢州市政务云项目案例
为了有效保障衢州市政务云(目前已建设上线的电信云及未来将上线的灾备云)租户的安全,本项目将根据基于云环境安全风险分析和安全需求总结的结果,设计相对应的信息安全措施,建设电子政务安全平台,制定一套完整的针对云租户的安全解决方案,从而保证衢州市云上业务系统可靠、稳定、安全地运营,保障租户的合法权益。针对电子政务中心IDC机房内还托管着大量委办局的业务服务器,也一并在本项目中实现安全防护。
本项目建设规模和内容∶
本次衢州市云安全项目主要从托管在云中的租户业务、托管在电子政务中心IDC机房内的服务器中业务安全出发,进行安全体系的总体规划,本项目提供了多种形态的产品和服务,软硬虚实相结合,对租户业务系统安全提供如下服务∶
> 提供合规性推荐服务内容, 如等保三级推荐产品及服务清单、等保二级要求推荐产品及服务清单等等
> 提供包含综合漏洞扫描、资产态势感知、威胁态势感知、攻击态势感知、事件态势感知等全方位的安全监测
>提供包含网页防篡改、Web应用防火墙等安全防御服务
> 提供包含数据库审计、运维审计、日志审计等安全审计服务
本次项目结合衡州云环境的实际需求,采用多形态安全保障的技术,建设完善的云租户安全解决方案,能够为云租户提供所需安全保障的解决方案,能够建立起同时具备安全云功能,基于云态势感知与安全威胁应急处置流程的云安全管理平台。
项目内容
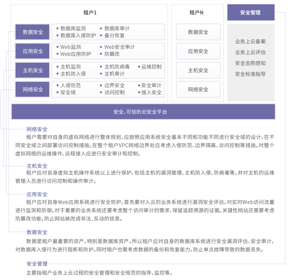
总体架构图如下图所示∶
/>
/>

AI+安全
数据安全
数据基础设施
态势感知
云安全
基础安全
终端安全
商用密码
软件供应链安全
网络空间靶场
工业互联网安全
物联网安全










安全托管服务
运营管理服务








